Vibecoding, Spec-driven, And The New AI Development Lexicon: A Definitive Guide for Modern Product Builders
Let's define these terms once and for all.
Vibecoding. Spec-driven development. Context engineering. AI-assisted engineering.
If you’ve been around AI coding for five minutes, you’ve heard the full set of buzzwords. And a few more.
The boundaries are fuzzy, the words get mixed, and half the time we use them interchangeably.
I’ve spent this year building, automating, and testing these terms in real-life projects.
So here’s my line in the sand: the definitive guide to the AI coding terminology, what actually works in practice, and why the right words matter if you want your product to ship.
Hi, I’m Karo 🤗.
Each week, I share awesome insights from the world of AI product management and building in public. If you’re new here - welcome! Here’s a peek at what you might have missed:
- Where To Find Emerging Product Voices on Substack in 2025
- Vibecoding PMs: A Movement You Don’t Want to Miss
And here’s how we can upskill in AI together:
- Free Resources
- Premium Resources
A huge thank you to everyone who read, commented on, and shared my last post!
The First Prompt: How Each Method Shapes What You Feed the AI
Let’s start simple: you want to build a homepage.
This is what you’d feed your coding agent (simplified):

Decoding the AI Coding Landscape
Vibecoding: When Good Enough is Enough
Popularized by Andrej Karpathy in early 2025 and now trending as official software slang.
It’s exactly what it sounds like: hand the wheel to the AI, let it spit out code straight from your natural-language wish list, and skip the code review.
If you’re lucky and it runs without errors, you ship.
Definition: Or, in Karpathy’s words: Forget the code even exists.
Inputs: High-level prompts like: Make a minimalist homepage.
Best for: Prototypes, MVPs, hackathons, and experiments where speed > quality.
Advantages: Fast, anyone can start within minutes
Risks: All of them. Technical debt, security issues, maintenance nightmares.
And the uncomfortable realization that the AI has stronger architectural opinions than you do.
Coding agents tend to be super opinionated.
If you’re not more opinionated than them, they’ll happily pick the tech stack, the design patterns, and everything else for you.
My advice for vibecoders is simple: if you vibecode, do it with…attitude.
Bring your own vision, or the AI will invent one for you.
Spec-Driven Development: When Good Enough Won’t Cut It
Newer term, championed by GitHub.
You’ve got the vision in your head, and instead of tossing ideas at an AI, you hand it a detailed spec: features, constraints, outcomes, edge cases. The AI doesn’t guess what you mean, it doesn’t shrug and improvise; it executes against a plan.
It’s essentially PRD-driven workflows where AI builds according to spec:
Definition: Prompt → Spec → Design → Task → Code. The spec is a living artifact that guides, validates, and documents the build.
Inputs (Simplified): Clear requirements like “Homepage with bio, three project cards, a contact form, use Next.js/Tailwind, be SEO-optimized.”
Best for: Real production systems, team projects, long-lived codebases.
Advantages: Guardrails, clarity, maintainability, better handoffs.
Risks: Writing specs takes time (and feels boring when you just want to build). Specs can drift from reality if you don’t update them.
Context Engineering: When Good Needs Context
This term probably sounds familiar because it isn’t limited to coding. It’s core to LLM agents and workflows, and it reaches far beyond software development.
Context engineering is about giving AI all the homework it could ever want. You supersize and continuously reinforce the inputs.
Instead of tossing one clever prompt, you feed it a bundle: PRD, user stories, branding docs, policies, sample sites, edge cases, datasets.
The more relevant context you supply, the less the model has to hallucinate.
Definition: Curating structured, multi-source context packages that give AI everything it needs to perform.
Inputs: Docs, personas, brand guidelines, competitive analysis, test cases.
Example: Here are our requirements, rules for AI, branding, target audience, sample sites; build to spec.
Best for: Multi-agent workflows, production systems with complexity, and projects where accuracy matters.
Advantages: Reliability shoots up, guesswork drops, and teams can reuse the same knowledge blocks without reinventing the wheel.
Risks: Curating context takes time, and it’s important to check the inputs. You don’t want to overload models with irrelevant or conflicting data. And, of course, the issue of context rot: docs that aren’t maintained make the AI dumber over time.
Prompt Engineering: Always
Prompt engineering isn’t glamorous anymore, it’s seen as a baseline skill.
If you’re completely new to AI-assisted coding, start here.
Just as we all learned basic search syntax in the Google era, every builder now needs to speak the “prompt language” fluently to get consistent results.
Prompt engineering is a fancy way of saying the craft of turning vague intent into precise instructions. Role, task, format, constraints are all nailed down so the model can’t wiggle out with guesswork.
Definition: The skill of telling an AI exactly what you want
Inputs: Single-line, constraint-heavy prompts. Example: “As a senior FE dev, write accessible HTML/CSS for a homepage using BEM naming.”
Best for: Single-shot tasks, micro-generations, and outputs you need to be predictable.
Advantages: There are many! It’s easy to learn and fast to apply, probably the best-documented method, with endless guides, courses, and examples available.
It’s also portable across tools and models - whether you’re using AI to write, generate images, or code, the same principles apply.
Risks: I often see prompt engineering overhyped as a “magic skill” rather than a foundation - that’s why it’s worth highlighting its true role as baseline literacy.
Myth: Prompt engineering is a career.
Reality: It’s a universal skill every builder needs.
AI-Assisted Engineering: When Good Needs Oversight
Also known as Augmented Coding.
You stay in control, review every line, and maintain tests. The AI just accelerates grunt work.
It’s about treating the AI like a power tool, not an autopilot: the model drafts, you review and refine, and nothing ships without human sign-off.
It’s the professional’s workflow when quality, reliability, and accountability matter. This is where most serious teams have landed. AI-assisted engineering is now the default standard for enterprise adoption: it balances speed with discipline and gives regulators and auditors confidence.
Definition: Human-in-the-loop coding. AI generates, but developers review, refine, test, and integrate.
Inputs: Focused tasks or partial code. Example: “Build a homepage in React with functional components and CSS modules. Comment every section.”
Best for: Mission-critical apps, complex systems, enterprise setups.
Advantages: Preserves engineering discipline, code stays reviewable, testable, and production-grade, scales well in team environments with CI/CD pipelines.
Risks: It’s easy to overtrust AI suggestions and let errors creep in. If human reviews slip, so does quality. Feels slower than vibecoding, which can frustrate impatient builders.
Agentic Coding: When You’re Ready to Give Autonomy
You stop giving AI one-off tasks and start handing it real responsibility.
Instead of micromanaging every line, you assign goals like: “Build, test, and deploy the homepage. Then optimize for accessibility and mobile.”
The agent plans the steps, executes them, and adapts along the way.
It’s powerful, but in 2025, still experimental. I think of it like hiring an ambitious junior dev: tireless, fast, and willing to try anything, but not always aware of when it’s about to break production.
Definition: Delegating multi-step software workflows to autonomous AI agents that can plan, adapt, and execute tasks.
Inputs: Goal-based instructions and evaluation criteria. Example: “Deploy homepage, run accessibility tests, fix errors, then optimize layout for mobile devices.”
Best for: Full-stack automation, R&D prototypes, orchestrating multiple agents, or advanced team experiments.
Advantages: Offloads repetitive and multi-stage tasks, can coordinate across APIs, systems, and even multiple agents. Pushes coding workflows closer to true automation.
Risks: Still fragile in 2025. Agents can drift, loop endlessly, or miss key requirements.
In my personal opinion, oversight is non-negotiable.
Not just to catch bugs, but to avoid shipping a product that works while behaving like a black box you can’t fully trust.
Ultimate Truth: Context Rules, Terminology Matters, Hybrids Win
In AI coding, words aren’t just labels; they shape expectations, ownership, and the way teams design, build, and ship.
Get the terms wrong and you set yourself up for chaos. Get them right and you gain a shared language for building the future.
Here’s the short version:
Vibecoding is for creation, exploration, and fast iteration, but only if you follow up with review.
Spec-driven development gives you durable, scalable products that real users can actually rely on.
Context engineering and prompt engineering sharpen your AI’s accuracy and reliability.
AI-assisted coding lets AI take on more responsibility while you stay firmly in the driver’s seat.
Agentic coding gives AI the autonomy to plan and act across multiple steps.
The best outcomes do not come from loyalty to one method but from mixing them based on stage, team, and product.
If you want to build products that actually deserve to exist, learn the lexicon, choose your paradigms, and experiment until you find your perfect hybrid flow.
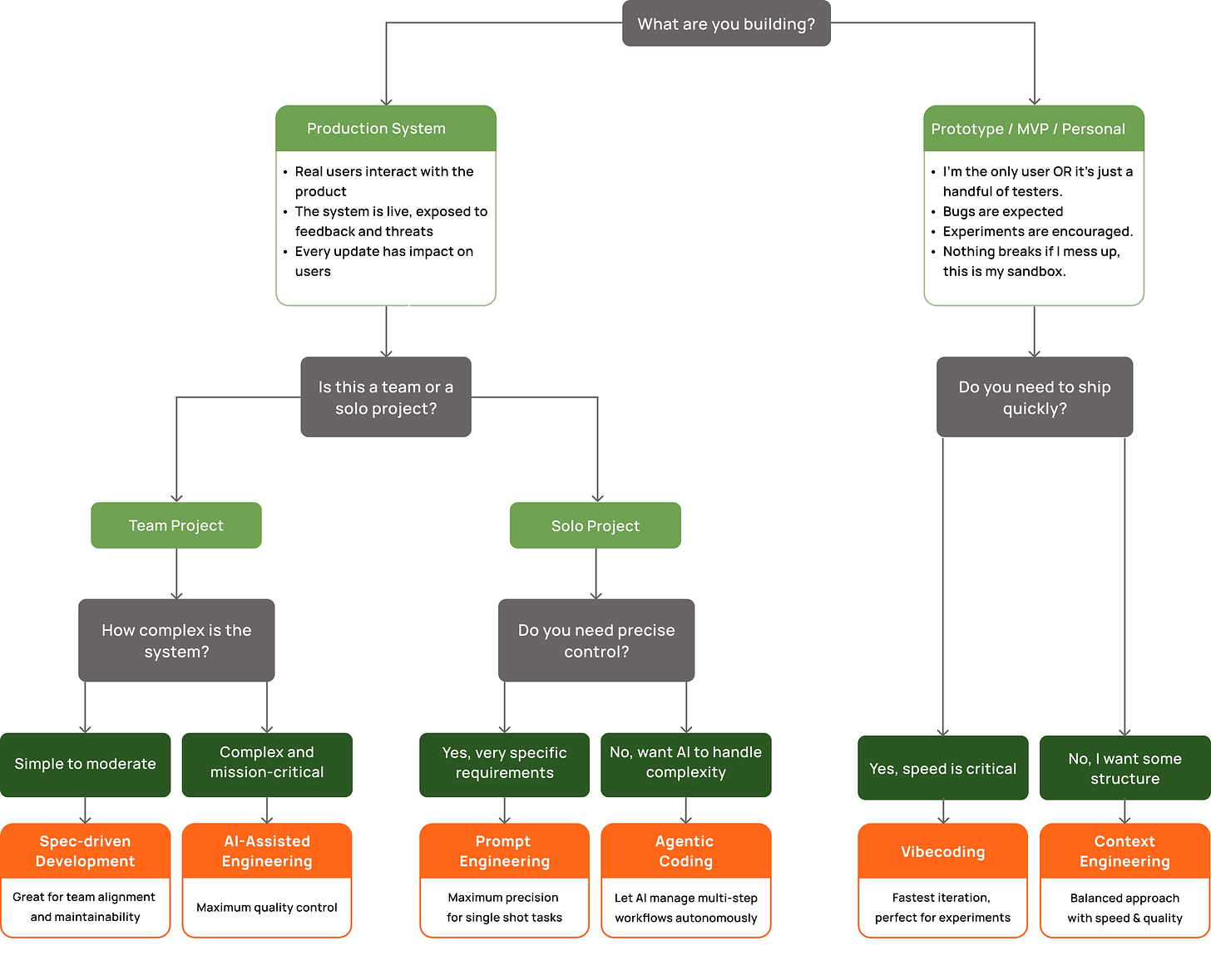
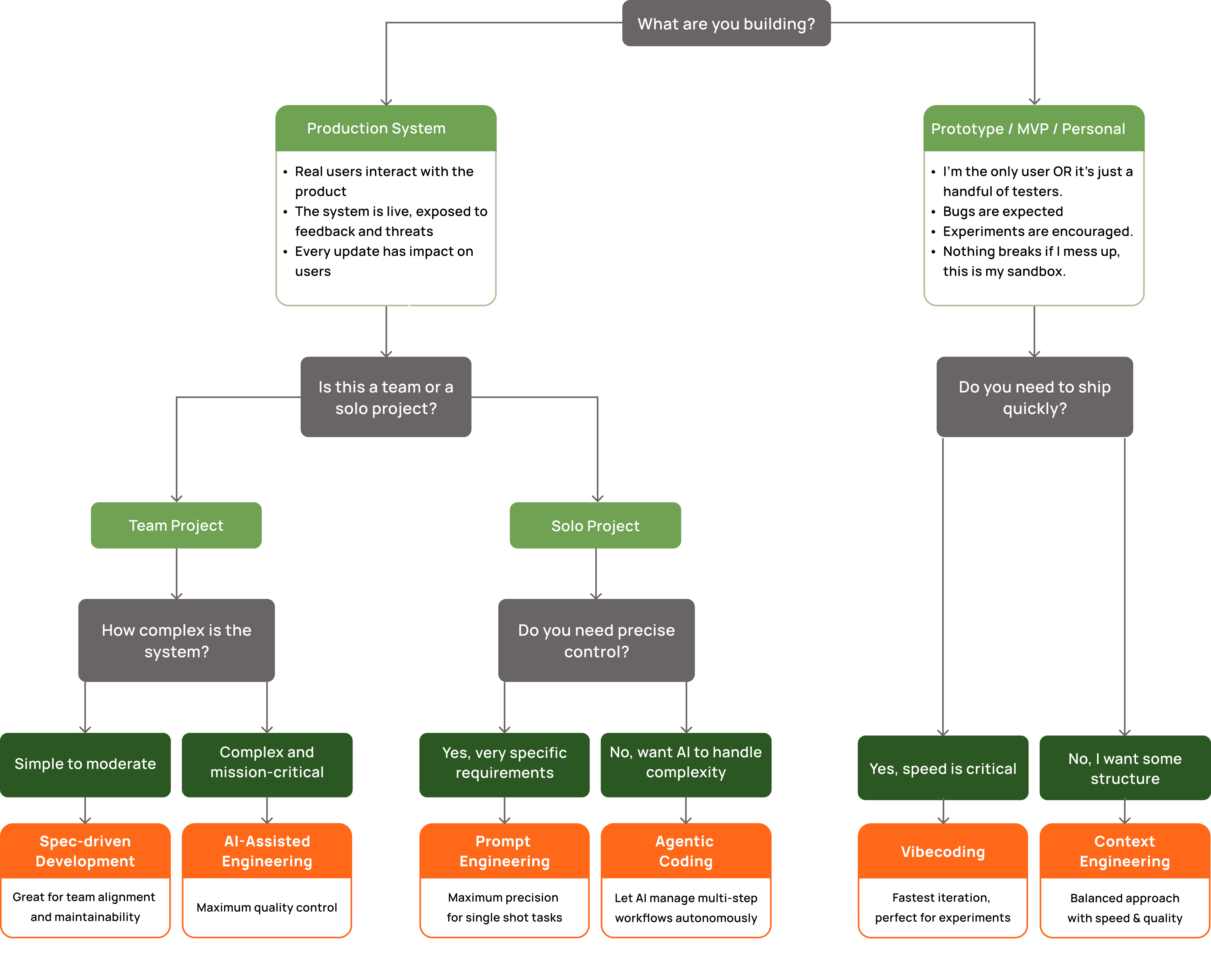
Which AI-assisted Coding Method Is Best For My Needs?
If you’re still not sure where to start, this will help:
The Part No One Talks About
🤔 Should Builders Disclose the Method They Used?
Yes. Absolutely.
A vibecoded prototype ≠ a spec-driven build ≠ an agentic experiment.
The way you build matters as much as what you build. A product shipped through pure vibecoding carries very different risks than one crafted with spec-driven development or agentic coding.
Users, teams and future maintainers deserve to know what they’re dealing with.
If you vibecoded, say so: it explains why the prototype shipped fast but may buckle under real traffic.
If you spec-drove, say so: it signals discipline, long-term maintainability, and testability.
If you went full agentic, say so: it shows you’re experimenting at the frontier and that oversight is essential.
My motto: When in doubt, aim for transparency.
Because transparency builds trust, creates shared language, and makes the trade-offs visible. Without it, we risk presenting every build as “production-ready” when in fact some are just held together by luck and enthusiasm, not engineering.
🤨 Bonus: Did You Notice I’ve Been Using the Term Wrong?
I was never really vibecoding.
I leaned on vibecoding because it’s the word people search for, recognize, and latch onto. In reality, my workflow has always been closer to spec-driven development and context engineering.
So why keep saying vibecoding? Because language is a growth hack.
If I had only written about “spec-driven AI workflows,” this newsletter would’ve been read by exactly three engineers and my best friend.
Vibecoding was the hook, the bait word that made sure you could find me. And you did. My posts with “vibecoding” in the title pull a 60%+ open rate.
My hope is that once we all start using the right terminology, we’ll build faster trust and stop lumping every form of AI-assisted coding into one big vibecoding bucket.
👉 When in doubt, aim for transparency. Even about my own marketing hacks.
👉 Want your books closer to your Substack readers? → Join us on StackShelf!
👉 Looking to improve your prompts? → Start with this post
💪 A few genuinely awesome ways to support Product With Attitude 🤗
Sources
Too many to cram into one post — the full source list lives on GitHub.
Additional Resources
Go Beyond the Prototype: Everything You Need To Build & Launch AI Products
Vibecoding x Cybersecurity: Survival Guide by the Expert Who Fixes Your Code After You
Join hundreds of Premium Members and unlock everything you need to build with AI. From prompt packs and code blocks to learning paths, discounts and the community that makes it so special.
WHY SUBSCRIBE ・LEARNING PATHS・ PREMIUM RESOURCES・ TOOLS ・TESTIMONIALS
You Might Also Enjoy
Vibe coding is not the same as AI-Assisted engineering by Addy Osmani
How to do the vibe coding the right way by Prasad Rao
Vibe Hacking by Amritanshu Prasad
Supervised Vibe Coding by Karthik S
10 Practical Moves for Vibe Coding Without Burning Out by Abel A. Seyoum
Vibe coding vs. the metaverse by UX Collective
Vibe Coding Our Way to Disaster by Jake Nations
Vibe Coding by James Hicks
Community Updates
👉 Nearly 1,000 new members have joined Product with Attitude in the past 30 days. That’s mind-blowing. Thank you for being here, every single one of you makes this community what it is!
👉 To help everyone feel welcome and connected, I launched a Community Hub. Learn more here.
👉 Wyndo is on fire - he just became a Substack bestseller!
👉 Daria Cupareanu launched another product and all of her subscribers (free and premium) get to play with it!
👉 Joel Salinas launched a new tool!
👉 In case you missed it: we’ve been invited by Michael Spencer, author of the legendary AI Supremacy newsletter (230K+ readers), to host a private VIP lounge inside his community: the AI Vanguard Society. Let me know if you’d like to join!
There’s so much momentum in the community lately that I’m certain I’ve overlooked some key updates. If you’ve got news, a launch, or an achievement to celebrate, let us know below!







Yaro - Love the breakdown. It is very clearly articulated.
As someone building AI products full-time, I can confirm: mastering the AI coding lexicon isn’t just jargon, it directly shapes quality, speed, and maintainability. Karo’s breakdown is a must-read for anyone shipping real AI-powered software.